CPU流水线技术
CPU 流水线技术
不同指令的执行时间不同,如果让所有指令都能在一个时钟周期内完成,那就我们只能将时钟周期设置为指令执行时间的最大值,这样最大组合逻辑延迟决定了 CPU 频率上限,一般 CPU 的性能与 CPU 频率呈正相关,因此,降低组合逻辑的延迟能够提升 CPU 性能。方法包括 划分较小的组合逻辑 和 流水线设计。
CPU 的流水线设计
- 取指令(IF):从存储器取指令
- 指令译码(ID):产生指令执行的控制信号和操作数
- 执行(EX):执行部件根据指令完成运算
- 访存(MEM):从存储器读取或写入数据
- 写回(WB):将运算结果写回存储器
CPU 提供了最长的公共流水线,但并非所有指令都能利用各个阶段,而且实际上流水线划分不一定均匀,考虑将操作时间长的指令深度划分……虽然流水线设计不能减少单指令执行的“延时”,但是提高了 CPU 的吞吐率。
超长流水线的性能瓶颈
为了保持段间数据,需要设置 流水线寄存器,然后再下一个时钟周期交给下一流水线级处理,每增加一级流水线,就多一次写入寄存器的时间。
流水线冒险
将指令拆解为流水线并行执行,会遇到依赖阻塞问题,如果后续指令运行依赖前序指令的运行结果,那么后续指引起流水线的阻塞。
结构冒险
同一部件被不同指令使用,由 硬件资源竞争 造成的冒险。
冒险消除
- 增加多个部件或多个通道,实现寄存器堆同时读写
- 借助 Cache
类似于机械键盘“全键无冲”的解决方案,本质上就是增加资源。对于访问内存数据和取指令的冲突,最直观的解决方案就是把内存分成两部分,让他们有各自的地址译码器,分别是存放指令的程序内存和存放数据的数据内存
将内存拆成两部分的解决方案称作 哈佛结构,传统的 冯·诺依曼 结构称作普林斯顿结构。
我们今天使用的 CPU 依然是冯·诺依曼结构。
现代的 CPU 没有在内存层面进行对应的拆分,但是在 CPU 内部的高速缓存部分进行了区分,把高速缓存分成了 指令缓存 和 数据缓存。
数据冒险
后续指令执行时前序指令的结果还未产生(结果未存储)。
冒险消除(数据的依赖关系)
- 加入空操作
- 流水线停顿(流水线冒泡):插入
NOP,等前序指令结果产生(编译器优化) - 操作数前推(操作数旁路):不必等到前一个指令写回,执行的结果直接传给下一个指令的 ALU。可以单独使用也可以与流水线冒泡一起使用。
类比:流水线停顿像游泳接力,前一个游到头下一个开始游;操作数前推像短跑接力,下一个运动员可以抢跑。
控制冒险
指令跳转带来的指令顺序改变。
冒险消除
- 延迟槽(delay slot):,接下来的一个或多个指令槽填充一些不影响当前操作结果(与分支无关)的指令,等待分支指令的 PC 值
- 乱序执行:重排指令,提前执行与分支无关的指令(编译器优化)
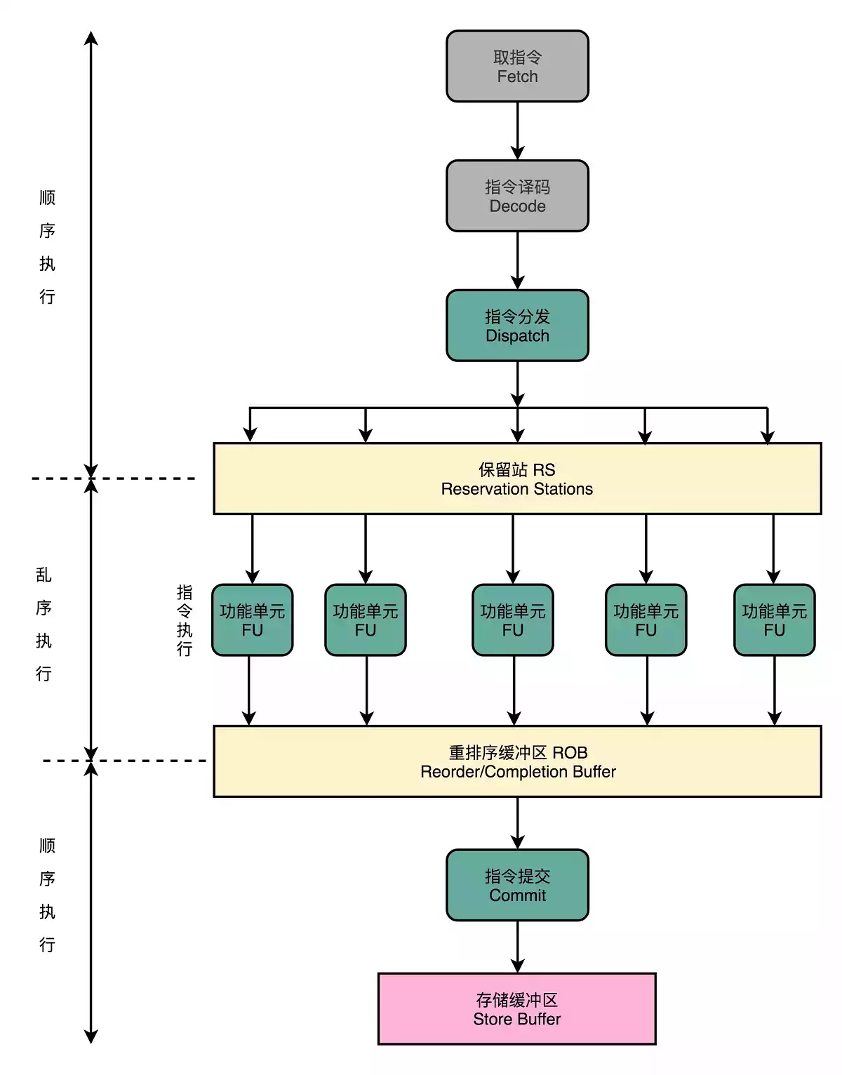
CPU 的 线性池
现代 CPU 的访问速度比访问主存要快很多,如果采用完全顺序执行,很多时间都会浪费在前面指令等待获取内存数据。
在取指令和指令译码过程中,乱序执行的 CPU 和其它流水线架构的 CPU 一样,会顺序执行;指令译码完成后,CPU 不会直接进行指令执行,而是进行一次指令分发,分发到保留站;这些指令不会立刻执行,而是等待它们所依赖的数据传递给他们;
依赖数据到齐之后,指令交给功能单元,可以并行执行;指令执行结束后,结果存放到重排序缓冲区,CPU 根据指令的顺序对计算结果重新排序。
- 分支预测:预取数据(编译器优化),可能出现错误
- 静态分支预测:“假设分支不发生”,按照顺序把指令往下执行。如果预测失败,就把后面已经取出指令已经执行的部分给丢弃掉(Zap/Flush)
- 动态分支预测:引入状态机……(
比特饱和计数)
- 动态分支预测:引入状态机……(
- 静态分支预测:“假设分支不发生”,按照顺序把指令往下执行。如果预测失败,就把后面已经取出指令已经执行的部分给丢弃掉(Zap/Flush)
预测
在 jmp 指令发生的时候,CPU 可能会跳转去执行其它指令,jmp 后面的一条指令是否应该顺序加载,在流水线里面取指令的时候,我们没办法知道。要等 jmp 执行之后,更新了 PC 寄存器我们才知道执行下一条指令还是跳转到另一个内存地址,这种为了确保得到正确的指令而不得不等待延迟的情况就是 控制冒险。
缩短分支延迟
条件跳转指令其实进行了两种电路操作
- 条件比较,根据输入指令的 opcode 确认条件码寄存器
- 实际跳转,要跳转的地址信息写入 PC 寄存器
无论是 opcode,还是对应的条件码寄存器,还是我们跳转的地址,都是在指令译码的阶段就能获得的。而对应的条件码比较的电路,只要是简单的逻辑门电路就可以了,并不需要一个完整而复杂的 ALU。
因此,可以讲条件判断、地址跳转都提前移到指令译码阶段进行,同时在 CPU 里面设计对应的旁路,在指令译码阶段就提供对应的判断比较的电路。
思想上和操作数前推类似,在硬件电路层面,把一些计算结果更早地反馈到流水线中,反馈的更快,后面的指令需要等待的时间就变短。



